
SAY CHEESE!
- dhruvkumar37890
- May 25, 2021
- 3 min read
(1) The very word cheese nakes one's palate flutter In India cheeses anea luxury thanks to thiar price tags and per capita availability of milk but in developed countries they are a part of the dany meal Dozens of cheeses are available today in hotels kiosks, restaurants and distinguished households in advanced countries.
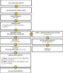
(2)Basically, a cheese is made when curd is drained off whey.The simplest form of cheese is the cottage cheese and it is the mother of all cheeses, for it is the basic ingredient in making of all types of cheeses.
(3) Modern type of non-vegetarian cheese was invented when the milk carried in pouch made out of sheep's stomachcurdled due to rennet's effect in milk in the presence of sun's heat and produced a tasty coagulated milk by separating curd and whey.
(4) It is the bacteria which gives every cheese its character Fresh cheese becomes sweeter as bacteria starts feeding upon its lactic acid. It also breaks down its casein and this adds to the flavour .
(5)Cheese is best digested when lightly cooked. It is best kept in a fridge in a ventilated cover Many cheeses are surface ripened by deliberate introduction of bacteria or moulds Complex chemical processes transter the casein on the surface into other compounds forming a protective suriace like a rind.
(6) In fact, this prevents moisture and air to penetrate into the cheese mass Enzymes from them diffuse through the interior and ripen it. Sometimes green moulds are introduced to form a growth and provide the distinctive flavour to the blue vein cheese In India, due to popular beliet, vegetarian version of rennet is used in preparing various varieties of processed cheeses.
(7) Special strong-smelling chceses with worms crawling in them are considered to be a great treat amongst connoisseurs of cheeses and the tiny worm component is also to be eaten along with the cheese piece.
(8) Various renowned dairies in India have started making cottage cheese, cheese spread, sliced processed cheese and pizza cheese which are getting a good growing market demand now.
ALSO AVAILABLE IN HINDI TRANSLATION;
पनीर कहो! (१) पनीर शब्द ही किसी के तालू को झकझोर देता है भारत में पनीर की कीमत और प्रति व्यक्ति दूध की उपलब्धता के लिए धन्यवाद, लेकिन विकसित देशों में वे डेनी भोजन का एक हिस्सा हैं दर्जनों चीज आज होटल कियोस्क, रेस्तरां में उपलब्ध हैं और उन्नत देशों में प्रतिष्ठित घरों में एक सी एसेज जो उओज सजदुन ओ या जो पौराप सी पुना उयम अपेउ इस ये अपसेग
(2) पनीर है और यह सभी चीजों की जननी है, क्योंकि यह सभी सप जो सदा के निर्माण में मूल घटक है।
(3) आधुनिक प्रकार के मांसाहारी पनीर का आविष्कार तब हुआ जब भेड़ के पेट से बनी थैली में रखा दूध सूरज की गर्मी की उपस्थिति में दूध में रेनेट के प्रभाव के कारण फट गया और दही और मट्ठा को अलग करके एक स्वादिष्ट गाढ़ा दूध बनाया गया
(4) यह है बैक्टीरिया जो हर चीज को उसका चरित्र देता है ताजा पनीर मीठा हो जाता है क्योंकि बैक्टीरिया इसके लैक्टिक एसिड पर खिलाना शुरू कर देता है यह इसके कैसिइन को भी तोड़ देता है और यह स्वाद में जोड़ता है पनीर हल्का पकाए जाने पर सबसे अच्छा पचता है डी यह एक हवादार कवर में एक फ्रिज में सबसे अच्छा रखा जाता है कई
(5) चीज बैक्टीरिया या मोल्डों के जानबूझकर परिचय द्वारा सतह पर पके हुए होते हैं जटिल रासायनिक प्रक्रियाएं कैसिइन को सतह पर अन्य यौगिकों में स्थानांतरित करती हैं जो एक सुरक्षात्मक सरीस जैसे एक छिलका बनाती हैं। व्यवहार में, यह नमी और हवा को पनीर द्रव्यमान में प्रवेश करने से रोकता है उनमें से एंजाइम
(6) आंतरिक रूप से फैलते हैं और इसे पकाते हैं। कभी-कभी हरे रंग के सांचों को विकास बनाने और ब्लू वेन चीज़ को विशिष्ट स्वाद प्रदान करने के लिए पेश किया जाता है, भारत में, लोकप्रिय विश्वास के कारण, विभिन्न प्रकार के प्रसंस्कृत चीज़ों को तैयार करने में रेनेट के शाकाहारी संस्करण का उपयोग किया जाता है।
(7) विशेष तीखी महक वाली चीसें जिनमें रेंगने वाले कीड़े होते हैं, पनीर के शौकीनों के लिए एक बहुत अच्छा इलाज माना जाता है और पनीर के टुकड़े के साथ छोटे कृमि घटक को भी खाया जाना चाहिए।
(८) भारत में विभिन्न नामी डेयरियों ने पनीर, चीज़ स्प्रेड, स्लाइस प्रोसेस्ड चीज़ और पिज़्ज़ा चीज़ बनाना शुरू कर दिया है, जिनकी अब बाजार में अच्छी मांग हो रही है।








Comments